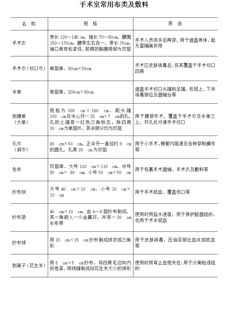
手术室常用布类及敷料